
Circuits from magazine "Audio Engineering" I
Quality Audio Amplifiers
Using 6550 Tube
(1)



(2)

xxxxxxxxxxxxxxxxxxxxx
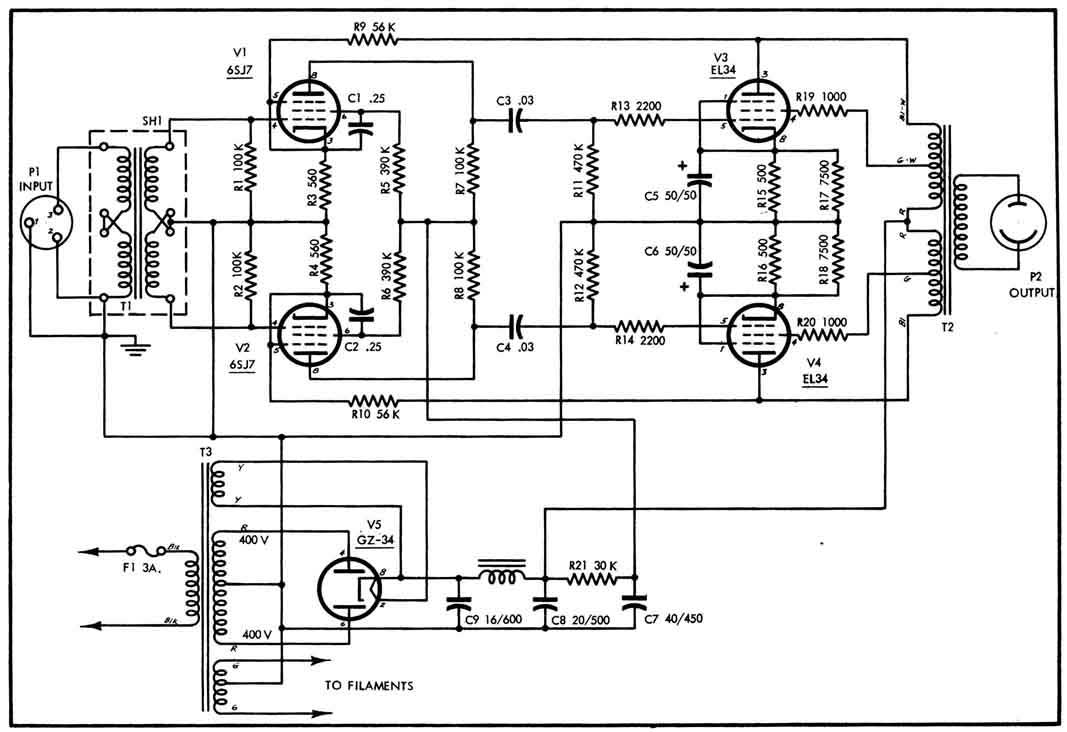
Using EL34 Tube
Symmetrical amplifier

Semi-Symmetrical amplifier

xxxxxxxxxxxxxxxxxxxxx
Semi-Symmetrical amplifier Using KT77 from GEC England (EL34 similar)

xxxxxxxxxxxxxxxxxxxxx
Using 5881 Tube
(1)

(2)


(3)


xxxxxxxxxxxxxxxxxxxxx
Cathode follower Triode power output

xxxxxxxxxxxxxxxxxxxxx
xxxxxxxxxxxxxxxxxxxxx