
Informes práticos para construção de seus próprios conjuntos de transformadores para áudio.
1º segmento
Determinação das dimensões.
A partir das iniciais do capítulo anterior, acreditamos que o leitor tenha ficado no mínimo curioso em saber como são projetados os transformadores utilizados nos equipamentos de áudio de alta qualidade.
Nossa intenção é esclarecer aos interessados todos os detalhes dos bons transformadores para uso em áudio de alta qualidade.
Como montador de há muito tempo, observei, e senti a dificuldade em obter transformadores de alta qualidade. Em minhas mãos consegui com muito sacrifício uns transformadores da UTC através do meu amigo Ducat que era representante deles em 1940 1950 e através do Sr. Weng que era meu vizinho e importava os famosos transformadores ingleses Woden na época de 1950. Nada havia de semelhança com os nacionais. Os melhores na época eram os EASA e Willkason, até certo ponto os Luzito que logo depois perdeu a qualidade inicial. Haviam os transformadores da Standard Electric mas eram feitos em pouca quantidade e caríssimos. Havia necessidade de fazê-los; construí-los. Quem sabia não passava o “bizu” para ninguém, na verdade o pessoal não sabia, apenas copiavam sem saber como ou porque os transformadores queimados que lhe chegavam às mãos. Mesmo assim quando re-enrolados não tinham mais as características anteriores, eram apenas um “quebra galho”. Este estado de coisas perdura ainda hoje e eu posso afirmar que quem diz que faz por testes em aparelhos ou pontes de medição, na realidade está apenas no meio do caminho. O negócio é projetar o “bruto” desde o início.
Com esta intenção, e interessado em divulgar o conhecimento básico da tecnologia, para que nasçam mais projetistas ao em vez de críticos que não sabem o que dizem. Vamos usar aquela máxima de que precisamos dividir para multiplicar. Assim vamos desvendar os segredos das “caixas pretas” dos transformadores usados em áudio, e outras aplicações eletrônicas.
Com rebuscados em vários alfarrábios eletrônicos descolei uma antiga folha da revista Radio de 1947 que ensina a construir o transformador de saída adequado para seu áudio. Na época não havia um grande interesse na alta fidelidade como tal ... apenas uma qualidade bastante boa, acima dos elementos comeeciais daquele tempo. Este documento serviu de base para uma pesquisa na internet indo diretamente no lado “russo” da coisa uma vez que os russos fazem questão em tornar público e divulgar amplamente o conhecimento técnico básico construtivo dos diversos elementos. Desta forma amplia o seu próprio mercado dos “Do-it-yourself”, seja por puro diletantismo ou para despertar o interesse real do conhecimento de causa.
Quero antecipar que todo o conhecimento de eletrônica atual na área básica de telecomunicações e amplificação é basicamente o mesmo desde então. A introdução de novos componentes não muda a base de conhecimento nem as leis da Física. Salvo algumas novas aplicações que se tornaram possíveis em função destes novos componentes, Não existem novas grandes descobertas apenas variações de aplicação. Há sem dúvida maior domínio na produção de componentes.
Com base nestas publicações que consegui, resolvi compor um sistema destinado a qualquer um com algum conhecimento básico de eletricidade e eletrônica, projetar todos os transformadores para qualquer circuito de áudio que se lhes apresente, mesmo sem que lhe sejam diretamente fornecidos quaisquer dados sobre eles.
Porque transformadores? O transformador é um dos mais importantes componentes de eletrônica. Totalmente passivo e extraordinariamente resistentes são a base do casamento de impedâncias entre os diversos estágios de um circuito eletrônico. Durante a Segunda Guerra Mundial os alemães utilizaram conhecimento anteriormente conseguido e construíam receptores de rádio para servo comando utilizando apenas transformadores sem qualquer válvula ou componente de estado sólido estes “Amplificadores Magnéticos” como ficaram conhecidos foi a chave do sucesso dos robustíssimos receptores das temíveis bombas dirigidas tipo V2.
Suponhamos tenha V. um circuito qualquer, e V. deseje construir um clone. Vamos aqui abordar como projetar os transformadores do circuito de alimentação incluindo o(s) choque(s) necessário(s) e os transformadores das etapas de áudio sejam de interestágio ou de saída.
A metodologia que vamos apresentar é essencialmente prática, com alguma teoria; não se trata de dar todos os detalhes construtivos, pois isto só se aprende fazendo. Este artigo porém lhe dá a base sólida para que v. mande construir um (ou mais) transformador(es) absolutamente correto(s) para o equipamento.
Tudo se inicia a partir da alimentação do equipamento em questão.
A maioria das explicações de como fazer um transformador não passa de uma explicação sobre a relação de espiras primário secundário e quando muito o número de espiras por volt em função da energia consumida.
Vamos aqui abordar como um todo, pressupondo que o leitor já saiba que a relação de espiras é também a relação de transformação. Não vamos nos perder em divagações teóricas, mas nos prenderemos exclusivamente ao conceito pratico de como realizar bons transformadores. Se V quiser realmente ter uma base solida sobre o assunto. Leia cuidadosamente todas as linhas para que não seja perdida nenhuma informação.
Apresentamos, portanto a primeira fórmula prática: A relação de espiras (número de voltas) entre o primário e cada secundário nos dá a relação de voltagens.

Fórmula 1
A fórmula é correta mas não é exata pois na prática ocorrem perdas no ferro que variam com a potência, dimensões , qualidade do ferro e o consumo. Vamos desprezar toda esta complexidade e vamos nos ater à prática de construção.
Com esta primeira tabela (Tabela 1) corretamente usada vai-nos determinar todos os nossos parâmetros necessários. corrigindo estes paramentos mais complexos. Se V. recalcular a relação de espiras sugerida nas diversas potências tabeladas, verá um pequeno desvio de resultados em cada linha. São as compensações obtidas pela experiência.
Consideraremos como principio básico a potência consumida (Energia) por um único canal.
Esta nos é dada em Volt-Amperes (BA) na tabela abaixo.

Tabela 1
A Tabela 1 é a base de todas as informações necessárias para a construção de qualquer transformador. Possui 15 colunas que codificam totalmente todas as necessidades dos transformadores de qualquer projeto. Vamos agora fazer conhecer: Atenção que os dados são válidos para transformadores com ferro de grão não orientado (GNO).
A coluna 1 corresponde ao tipo do ferro a ser empregado comandado pela coluna 9 que corresponde à potência na qual o transformador será empregado. O primeiro número corresponde à largura da perna central o segundo o empilhamento em mm. “Ш” corresponde ao nosso ferro E / I . “л” corresponde a laminado e isolado de 0.35mm.
A coluna 2 corresponde à dimensão “A” na figura complementar da tabela 1. (de acordo com o padrão GOST)
A coluna 3 corresponde à dimensão “H“ na figura complementar da tabela 1. (de acordo com o padrão GOST)
A coluna 4 corresponde à dimensão “b” na figura complementar da tabela 1. (empilhamento de lâminas)
A coluna 5 corresponde à área ótima de ocupação da bobina para melhor desempenho.
A coluna 6 corresponde à dimensão “a” na figura complementar da tabela 1. (de acordo com o padrão GOST)
A coluna 7 corresponde à dimensão “h” na figura complementar da tabela 1. (de acordo com o padrão GOST)
A coluna 8 corresponde à dimensão “c” na figura complementar da tabela 1. (de acordo com o padrão GOST)
A coluna 9 corresponde à potência na qual o transformador será empregado.
A coluna 10 corresponde ao número de espiras no primário ao operar em 220V.
A coluna 11 corresponde ao número de espiras no primário ao operar em 127V.
A coluna 12 corresponde ao número de espiras no primário ao operar em 110V.
A coluna 13 corresponde ao número de espiras por volt no secundário para qualquer tensão.
A coluna 14 corresponde ao número de espiras por volt no secundário para alimentação de 6.3V.
A coluna 15 corresponde à faixa ideal de emprego de A/mm² na seção do fio empregado.

Figura A, Complementar Tabela 1
Laminação E-I para núcleo do transformador
Abertura da janela (W) = c x h
Área da seção reta (a) = a x b
Dimensões do transformador A x H x b
1ª parte Avaliação do cálculo para os transformadores de alimentação.
Vamos agora a um exemplo prático em possamos calcular os parâmetros desejados.
Para tal escolhemos o power Shindo Sinhonia. http://www.novacon.com.br/audiooutpre27.htm
Este satisfaz todas as condições necessárias para aplicação das soluções prático-teóricas que demonstraremos.
Esta unidade possui um transformador de força, um choque, um transformador de interestágio e um transformador de saída. Adotamos como complemento o pré-amplificador Marantz 7C http://www.novacon.com.br/audiooutpre01d.htm
Ou sua versão simplificada http://www.novacon.com.br/audiooutpre01e.htm
Cujos circuitos reproduzimos abaixo.
Primeiro exemplo prático:

Figura 1 Shindo Sinhonia

Figura 2 Marantz 7C (http://www.novacon.com.br/audiooutpre01m07c.htm)
Ou

Figura 2a Marantz 7C -Pré-amplificador simplificado de (Walt Jung)
(http://www.novacon.com.br/audiooutpre01e.htm)
Calculando o consumo de potência (energia):
Unidade de potência – Um canal:
Consumo de catodos*: 2x F2a1- 77+15 mA; 1x 6BM8 P2= 42 mA; T= 3.5 mA; 2x 6AU4= Consumo do amplificador.
Consumo de filamentos*: 2x F2a = 2.0A; 1x 6BM8 = 0.78A. 2x 6AU4 = 1.8A.
Total do consumo de catodos: 2x (77+15) + (42+3.5) = 184 + 45.5 = 229.5 mA (mono)..........(1)
Total do consumo de filamentos: 2x 2.0 + 0.78 + 2x 1.8 = 4 + 0.78 + 3.6 = 8.38 A (mono)
Consumo total da unidade5: correntes x voltagem: (0.2295 x 400) + (8.38 x 6.3) = 91+ 52.794 = 143.794VA..(2)
Consumo total da unidade em versão estéreo 2x 143.704 = 287.588 VA. )....(3)
Pré-amplificador –Dois canais:
Consumo de catodos* cada triodo 12AX7 6 mA; cada triodo 12AU7 20 mA;
Consumo de filamentos* cada 12AX7 = 0.3A; cada 12AU7 = 0.3A
Marantz 7C original 4x 12AX7 (8 triodos) 2x 12AU7 (4 triodos)
Marantz 7C (Walt Jung) 2x 12AX7 (4 triodos) 1x 12AU7 (2 triodos)
Total do consumo de catodos: 4,8 mA3 + 8,0 mA3 (2,4 mA4 + 4,0 mA4) ou 12,8 mA3 (6,4 mA4)
Total do consumo de filamentos: 1.8 A3 (0.9 A4)
Consumo total da unidade5: (0.0128 x 400) + (1.8 x 6.3) = 5,12 + 11.34 = 16.46 VA3 ......(4) (8.23 VA4)......(5)
Consumo total do conjunto estereofônico: Duas unidades amplificadoras de potência e um pré-amplificador 7C (original): 287.588 + 16.46 = 304.048 VA (3) + (4)
Consumo total do conjunto monofônico: Uma unidade amplificadora de potência e um pré-amplificador 7C (Walt Jung): 143.794 + 8.23 = 151.024 VA (2) + (5)
Determinação da ferragem utilizada no transformador de força:
Para 304 VA..... usar ferragem Шл 32x32
Para 151 VA..... usar ferragem Шл 25x40
(segundo Tabela 1)
Observe os dados acima: para o dobro de potência, o dobro de ferragem o que também corresponde ao dobro da área da janela.
As dimensões do transformador de alimentação (na versão mono- portanto Шл 25x40) serão as mesmas empregadas no transformador de saída (se desejarmos um equipamento de alta classe).
* Dados dos manuais de válvulas.
1 Pelo manual Regime AB 425V (auto polarização de catodo) consumo em placa e em grade auxiliar (valor de consumo máximo).
2 Pentodo em conexão triodo Regime A.
3 Para Marantz 7C original.
4 Para Marantz 7C Walt Jung.
5 No cálculo consumo usa-se sempre a voltagem maior (no caso 400V), pois a queda de tensão no estágio é dada por dissipação de corrente.
Nota especial: Observe bem o mecanismo de utilização da tabela e o faça com cuidado para não dar erro de projeto tornando impossível a montagem. Neste processo a experiência e o erro são nossos melhores conselheiros.
2º segmento
Determinação dos enrolamentos.
Dados sobre o transformador de força: (PC2004)
Primário: rede local
Secundários: 2x 360V / 250mA; 6.3V / 4A; 6.3V / 3A; 5V / 4A
Potência do projeto apresentado (350 x 0.25) + (6.3 x 4) +(6.3 x 3) + (5 x 4) = 87.5 + 25.2 + 18.9 + 20 = 151.6 VA
Potência do projeto calculado (segmento anterior) 151.024 VA (pelo consumo). Os dois caminhos para cálculo do transformador batem rigorosamente em cima.
Voltando à Tabela 1 veremos a confirmação de que foi utilizada uma ferragem Шл 25x40.
Comparativo de enrolamento para os três tipos de transformadores (utilizando-se a Tabela 1)
Dimensionamento do número de espiras nos diversos transformadores.
Primários
|
Valores do primário |
||
|
Rede local: |
Шл 25x40 |
Шл 32x32 |
|
Para 220 V |
780 esp |
800 esp |
|
Para 127V |
450 esp |
462 esp |
|
Para 110V |
390 esp |
400 esp |
Secundários:
|
Valores para secundários |
||
|
Tensão |
Шл 25x40 |
Шл 32x32 |
|
2 x 360V |
2x 1404 |
2x 1440 |
|
6.3V 4 A |
25 esp |
25 esp |
|
6.3V 3 A |
25 esp |
25 esp |
|
5V 4 A |
20 esp |
20 esp |
Dimensionamento do fio utilizado através da padronização internacional de densidade A/mm² para fios de cobre:
2.82 Ampère por mm² A norma GOST prevê o fator entre 1.8 e 2.3 veja Tabela 1 para ferragem Шл 32x32 o que proporciona uma folga a maior. Todavia não se necessita para casos comuns.
Potência em Volt Ampère dividido por voltagem para sabermos corrente pelo primário
Primário: depois se divide a corrente utilizável pelo o fator 2.82. Teremos a seção do fio.
|
|
Шл 25x40 |
|
|
Tensão de rede |
Cálculo da corrente |
Área do fio |
|
Para 220 V |
151VA:220V V = 0.68 |
0.241 mm² |
|
Para 127V |
151VA:127V = 1.18 |
0.418 mm² |
|
Para 110V |
151VA:110V = 1.3 |
0.531 mm² |
|
|
Шл 32x32 |
|
|
Tensão de rede |
Cálculo da corrente |
Área do fio |
|
Para 220 V |
304VA:220V = 1.3 |
0.489 mm² |
|
Para 127V |
304VA:127V = 2.39 |
0.847 mm² |
|
Para 110V |
304VA:110V = 2.76 |
0.978 mm² |
Secundário: divide-se a corrente de cada secundário pelo o fator 2.82.
|
250mA |
Шл 25x40 |
|
2 x 360V |
0.088 mm² |
|
6.3V 4 A |
1.418 mm² |
|
6.3V 3 A |
1.063 mm² |
|
5V 4 A |
1.318 mm² |
|
500mA |
Шл 32x32 |
|
2 x 360V |
0.176 mm² |
|
6.3V 8 A |
2.836 mm² |
|
6.3V 6 A |
2.126 mm² |
|
5V 8 A |
2.836 mm² |
Veja que os mm² apresentados correspondem a seção ideal do fio a ser empregado no devido enrolamento
Vamos apresentar a tabela AWG para conversão da seção em mm² para bitola comercial.
Os valores são do ideal calculado para os valores comerciais existentes. Portanto são valores aproximados.
Uma especial providência ao enrolarmos o transformador de força é que os enrolamentos secundários devem ser realizados no sentido inverso do enrolamento primário. Uma vez que os enrolamentos estejam invertidos há uma anulação parcial do campo magnético mútuo que induz as correntes de Foucault e o ferro aquecerá bem menos e com menos perdas elétricas.
|
Tabela de equivalências mm² < > AWG Valores aproximados. |
|
|
Шл 25x40 |
Primário |
|
0.241 mm² |
23 |
|
0.418 mm² |
21 |
|
0.531 mm² |
20 |
|
Шл 32x32 |
Primário |
|
0.489 mm² |
20 |
|
0.847 mm² |
19 |
|
0.978 mm² |
18 |
|
Шл 25x40 |
Secundário |
|
0.088 mm² |
27 |
|
1.418 mm² |
15 |
|
1.063 mm² |
17 |
|
1.318 mm² |
15 |
|
Шл 32x32 |
Secundário |
|
0.176 mm² |
24 |
|
2.836 mm² |
9 |
|
2.126 mm² |
11 |
|
2.836 mm² |
9 |
Espaço tomado pelo fio
1404 x 2 x 0.088 = 247.104
25 x 1.408 = 32.5
25 x 1.063 = 25.575
20 x 1.318 = 26.36
Somatório 247.104 + 32.5 + 25.575 + 26.36 = 331.539mm²
Chapeamento Шл 25x40 –Janela 62.5 x 15.6 = 975mm² (Tabela 1) Espaço suficiente para os fios e todas as camadas isolantes.
Nota 1: Se V. desejar fazer um transformador de força com primário do tipo universal, sugerimos a seguinte configuração:

Neste caso teremos:
|
Valores do primário |
||
|
Rede local: |
Шл 25x40 |
Шл 32x32 |
|
Para 110V |
390 esp |
400 esp |
|
Para 110V |
390 esp |
400 esp |
|
Para 17V |
60 esp |
62 esp |
E os fios utilizados serão:
|
|
Шл 25x40 |
|
|
Tensão de rede |
Cálculo da corrente |
Área do fio |
|
Cada 110 V |
151VA:220V V = 0.68 |
0.241 mm² |
|
Aux. 17V |
151VA:127V = 1.18 |
0.418 mm² |
|
|
Шл 32x32 |
|
|
Tensão de rede |
Cálculo da corrente |
Área do fio |
|
Cada 110 V |
304VA:220V = 1.3 |
0.489 mm² |
|
Aux. 17V |
304VA:127V = 2.39 |
0.847 mm² |
O secundário permanece inalterado.
Nota 2: Se V. desejar fazer um transformador de força de alta classe deveremos incluir a blindagem eletrostática e a de dispersão magnética:
Blindagem eletrostática.
Função: minimizar o acoplamento capacitivo entre a rede e os diversos circuitos de alimentação, reduzindo o zumbido residual.

Disposição da blindagem eletrostática.

Símbolo
Blindagem dispersão magnética ou blindgem de Faraday.
Função: minimizar o acoplamento magnético através da dispersão das linhas de força gerados no transformador de alimentação, reduzindo a indução que possa ser gerada nos diversos elos do circuito.
Esta função é realizada por uma folha de cobre em curto que envolve todo o transformador. Partes externas da bobina núcleo do transformador.

Aparência da blindagem de dispersão magnética.
Envolvendo o transformador.
Tabela de Conversão - AWG 34Medidas Métricas
Esta tabela informa a equivalência entre o padrão Americano A.W.G. e o sistema métrico internacional.
A medida refere-se à bitola do fio (diâmetro) ou a sua área da seção reta (tudo já convertido em mm):
|
AWG |
Diâmetro (mm) |
Seção reta (mm²) |
Capacidade (em A) |
|
AWG |
Diâmetro (mm) |
Seção reta (mm²) |
Capacidade (em A) |
|
1 |
7.348 |
42.41 |
120 |
|
21 |
0.723 |
0.410 |
1,2 |
|
2 |
6.544 |
33.63 |
96 |
|
22 |
0.644 |
0.326 |
0,92 |
|
3 |
5.827 |
26.67 |
78 |
|
23 |
0.573 |
0.258 |
0,73 |
|
4 |
5.189 |
21.15 |
60 |
|
24 |
0.511 |
0.205 |
0,58 |
|
5 |
4.621 |
16.77 |
48 |
|
25 |
0.455 |
0.162 |
0,46 |
|
6 |
4.115 |
13.30 |
38 |
|
26 |
0.405 |
0.129 |
0,37 |
|
7 |
3.665 |
10.55 |
30 |
|
27 |
0.361 |
0.102 |
0,29 |
|
8 |
3.264 |
8.366 |
24 |
|
28 |
0.321 |
0.081 |
0,23 |
|
9 |
2.906 |
6.634 |
19 |
|
29 |
0.286 |
0.064 |
0,18 |
|
10 |
2.588 |
5.261 |
15 |
|
30 |
0.255 |
0.051 |
0,15 |
|
11 |
2.305 |
4.172 |
12 |
|
31 |
0.227 |
0.040 |
0,11 |
|
12 |
2.053 |
3.309 |
9,5 |
|
32 |
0.202 |
0.032 |
0,09 |
|
13 |
1.828 |
2.624 |
7,5 |
|
33 |
0.180 |
0.025 |
0,072 |
|
14 |
1.628 |
2.081 |
6,0 |
|
34 |
0.160 |
0.020 |
0,057 |
|
15 |
1.450 |
1.650 |
4,8 |
|
35 |
0.143 |
0.016 |
0,045 |
|
16 |
1.291 |
1.309 |
3,7 |
|
36 |
0.127 |
0.013 |
0,036 |
|
17 |
1.150 |
1.038 |
3,2 |
|
37 |
0.113 |
0.010 |
0,028 |
|
18 |
1.024 |
0.823 |
2,5 |
|
38 |
0.101 |
0.008 |
0,022 |
|
19 |
0.912 |
0.653 |
2,0 |
|
39 |
0.090 |
0.006 |
0,017 |
|
20 |
0.812 |
0.518 |
1,6 |
|
40 |
0.080 |
0.005 |
0,014 |
Tabela 2
Segundo exemplo prático:
Um auto transformador de alimentação
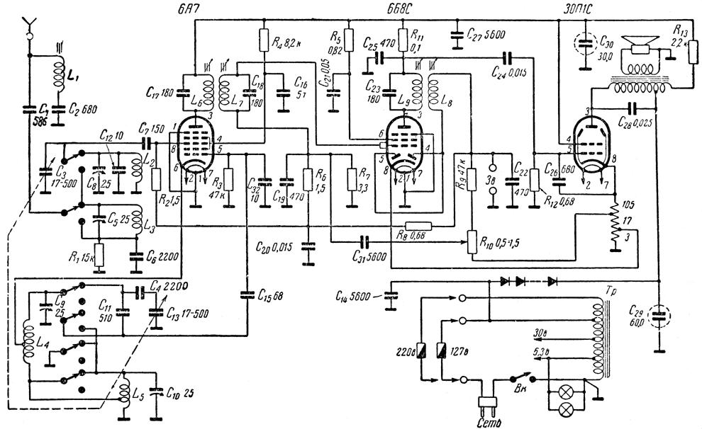
Radio Receptor АРЗ-49

Figura 3

Figura 3a
Transformador de saída. Chapeamento do núcleo Ш-16, empilhamento 16 мм.
Auto transformador de força. Chapeamento do núcleo Ш-20, empilhamento 25 мм.
Total 1743 espiras 7.9 espiras por volt (a Tabela 1 Ш-20x25 recomenda- 7,5 espiras por volt)
Alto falante tipo 1ГДМ-1,5. bobina de voz 60 espiras de fio ПЭЛ 0,16 (suportando correntes de até 3,25 A)
Dados do auto transformador: Uso no circuito* 6.3V 0.6A : 30V 0.3A 300V 42 mA.
Assim (6.3x0.6) + (30x 0.3) + (300 x 0.042) = 3.78 + 9 + 12.6 = 25.38VA. - núcleo Ш-20 (Tabela 1)
* Valores do manual de válvulas.
Alta tensão
25.38:220 = 0.115 A pede o diâmetro 0,255 foi recomendado o mais próximo a maior 0.27
Filamentos
30V 0.3 A = 0.3A pede o diâmetro 0,361 foi recomendado o mais próximo a menor 0.35
6.3V 0.6 A mais os 0.3 dos 30V ou 0.9 A pede o diâmetro 0,644 foi recomendado o mais próximo a maior 0.8
Espaço tomado pelo fio
750 x 2 x 0.064 = 96
190 x 0.102 = 19.38
53 x 0.518 = 27.454
Somatório 96 + 19.38 + 27.454 = 142.834mm²
Chapeamento Шл 20x25 –Janela 50 x 10 = 500mm² (Tabela 1) Espaço suficiente para os fios e todas as camadas isolantes.
O transformador de saída será estudado oportunamente.
Dados sobre o choque de filtro Shindo Sinhonia: (A4004)
O choque de filtro é o elemento mais simples, não passa de fio enrolado num núcleo, todavia sua concepção envolve vários fatores.
Interessantemente o projeto do choque de filtro tem um fundamento similar ao transformador de saída, por isto o colocamos nesta seqüencia.
Antecipando a teoria básica que nos orientará para a confecção dos transformadores de saída e impulsor (driver), vamos agora esclarecer os conceitos indutância e impedância.
Ambas tem origens similares, mas a primeira é importante nos choques a segunda nos transformadores de áudio.
Indutância existente numa bobina é a propriedade inerente em resistir às mudanças de corrente devidas às flutuações instantâneas de resistência que ocorrem em seu circuito externo.
O circuito abaixo ilustra este comportamento.

Figura da indutância
Indutância é portanto a capacidade de uma bobina armazenar energia em um campo magnético proporcionando uma diferença de potencial (voltagem) durante a tentativa de variação de corrente no circuito.
Seu símbolo é L. e a sua unidade é um Henry.
A determinação da indutância numa bobina é dada pela formula:

Fórmula 2

Base da Fórmula 2
Note-se, portanto que a Indutância varia com a freqüência.
Impedância é a medida da oposição à corrente alternada. È homóloga à resistência na corrente contínua. A impedância é igual à resistência quando está alimentado por corrente continua com desvio de 0 graus de ângulo de fase. A impedância varia com a freqüência. E é um desvio de fase que propicia uma corrente no circuito que ocorre antes da existência da voltagem. Seu símbolo é Z e é dado em unidades de Ohm.
O circuito abaixo ilustra este comportamento.

Figura da impedância
Para cálculo do choque de filtro levamos em conta a corrente circulante, e queda e tensão introduzida pela sua presença no circuito e a resistência interna do amplificador quando em repouso. O choque em questão terá 10 Henries (especificação de circuito) e deverá resistir 242.3mA recomenda-se fio diâmetro 0.361 (Tabela 2)
A corrente é de todo o amplificador na parte de alta tensâo. 242,3 mA na versão mono (1) + (2) e 471.8 mA na versão estéreo (1) + (1) + (2) A queda de tensão deverá ser da ordem de 434 - 414= 20V (veja circuito fig1 - A4004)
Nota: a queda de tensão é sempre desta ordem de grandeza. Quando utilizamos entrada em choque a ordem de grandeza é de 100V.
Assim na versão mono teremos 0.2295 x 20 – 4.59VA de consumo no choque.
A resistência interna do amplificador pode ser calculada pela tensão máxima da fonte dividida pela corrente consumida em repouso.
O choque é permanentemente alimentado com corrente contínua. Por isto deve ter entreferro livre (gap) para evitar saturação. Pela tabela da figura 1 usaremos qualquer uma ferragem da série Шл 16 que tem pelo menos 3 vezes de folga em capacidade de potência. Usaremos o tipo que melhor se adequar à indutância desejada (no caso 10 Henries) esse cálculo veremos a seguir.
O transformador de interestágio também é determinado pelos mesmos parâmetros do choque. Corrente, tensão e gap levando em conta os Watts produzidos pelo estágio ativo (3.5W de áudio –pelo manual). Uma vez que temos corrente circulando em caráter permanente 42ma x 230V = 9.66VA. Podemos desprezar a conversão VA para W neste caso usarmos ferragem para aproximadamente 15W (somatório) e vamos encontrar novamente o padrão Шл 16 x20 para o transformador de interestágio.
Número de espiras no reator
O número de espiras no reator (choque) nos é dado pela fórmula:

Fórmula 3
Partimos do pré suposto que existe corrente no bobinado do choque e que o mesmo tem um entre ferro de papel isolante de 0.1 mm de acordo com a figura abaixo: (Montagem com entreferro)
Nota: A montagem intercalada só é usada em choques nos quais a corrente contínua é zero.

Portanto nosso reator de 10 H terá W1 espiras ou 1200 x 3.1622 ou 3794 espiras de fio 0.361 de diâmetro.
3794 espiras de 0.361mm de diâmetro 0.102 mm² ocuparão 386.988mm²
A janela da ferragens tipo Шл 16 x 32 é de 400 mm² o que proporciona espaço para o fio e para o isolamento.
Veja Tabela 1.
Simples!
Temos montado nosso reator.
Importante medida do gap: em função dos diversos parâmetros em jogo, padronizou-se um gap com papel impermeável de 0.1mm de espessura para todos os transformadores.
Medidas Externas dos transformadores calculados:
Transformador de força

Distribuição correta dos enrolamentos no transformador de força.
Note-se que o enrolamento das F2a faz uma segunda blindagem eletrostática.
Alguns transformadores comerciais utilizam outra seqüência de enrolamento devido ao custo do fio mais fino empregado na alta tensão.

Dimensões do transformador de força
Шл 32x32
128(A) 112 (B) 32(H) 96(H) medidas em mm
Choque de filtro

Enrolamento do choque de filtro

Dimensões do choque de filtro
Шл 16x32
64(A) 56(B) 32(C) 62(D) medidas em mm
Auto transformador de força do segundo exemplo


Dimensões do choque de filtro
Шл 16x32
64(A) 56(B) 24(C) 52(D) medidas em mm
A montagem poderá ser horizontal ou vertical. V. poderá também optar por colocá-las em pote metálico.
È praxe entre os enroladores de transformadores colocá-los em infusão em uma mistura de cera de carnaúba e cera de abelha para evitar posterior invasão de umidade. Modernamente usa-se epóxi no enrolamento mas isto dificulta o reparo se necessário. A selagem do transformador em caixa metálica faz-se com uma mistura meio-a-meio de areia seca e asfalto. Esta providência evita vibração e é perfeita para o acondicionamento dos transformadores. Peca porém pela dificuldade de extrair calor exigindo a ferragem um ponto maior para as mesmas funções.
XXXXXXXXXXXXXXXXXXXX